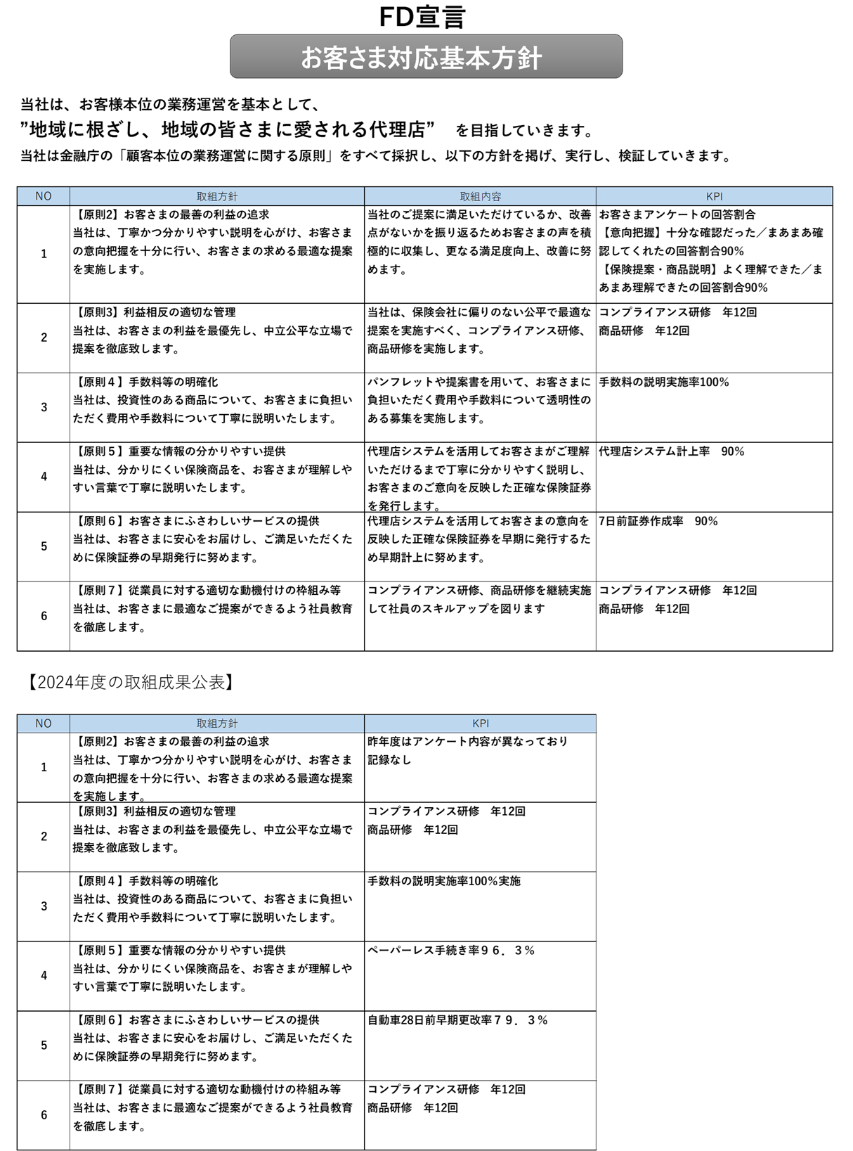
FD宣言
FD宣言(お客さま対応基本方針)

KPI(重要業績評価指数)

勧 誘 方 針
■金融商品の販売等に際して、各種法令等を遵守し、適正な販売等に努めます。
- 販売等にあたっては、保険業法、金融商品取引法、金融サービスの提供及び利用環境の整備等に関する法律、消費者契約法、個人情報の保護に関する法律およびその他各種法令等を遵守してまいります。
- お客さまに商品内容を正しくご理解いただけるよう説明内容や説明方法を創意工夫し、適正な販売・勧誘活動を行ってまいります。
- 保険金の不正取得を防止する観点から、適正に保険金額を定めるなど、適切な保険販売を行うよう努力してまいります。
■お客さまの金融商品に関するお客さまの知識・経験、契約目的、財産の状況等を総合的に勘案し、
お客さまの意向と実情に応じた金融商品の販売等に努めます。
- 保険販売等においては、お客さまを取り巻くリスクの分析やコンサルティング活動等を通じて、お客さまの意向と実情に沿った適切な最大限配慮した商品設計、販売・勧誘活動を行ってまいります。
- また、お客さまのご経験、ご契約目的、財産の状況等を勘案し十分把握したうえで、商品内容やリスク内容等の適切な説明を行ってまいります。
- 変額保険等の投資性商品の勧誘にあたっては、商品内容やリスク内容等について十分な説明に努めてまいります。
- お客さまに関する情報については、適正な取扱いを行い、お客さまの権利利益の保護に配慮してまいります。
■お客さまへの商品説明等については、販売・勧誘形態に応じて、お客さま本位の方法等の創意工夫に努めます。
- 販売・勧誘活動にあたっては、お客さまの立場に立って、時間帯や勧誘場所について十分に配慮してまいります。
お客さまと直接対面しない販売等を行う場合においては、説明方法等に工夫を凝らし、お客さまにご理解いただけるよう常に努力してまいります。
■お客さまのご意見等の収集に努め現状を把握し、また、お客さまの満足度を高めるよう努めます。
保険契約について、万が一保険事故が発生した場合におきましては、保険金の請求にあたり適切な助言をしてまいります。
お客さまの様々なご意見等の収集に努め、その後の金融販売等に活かしてまいります。